您好,欢迎访问信阳市畜牧局网站!
设为首页
|
加入收藏
|
问卷调查
网站首页
新闻动态
工作动态
县区信息
政务公开
公告公示
行政许可
行政审批
双公示
政策解读
畜牧技术
疫病防治
科技养殖
饲草饲料
畜禽良种
政策法规
专题栏目
党的群众路线教育
学习大讲堂
科学发展观
交流互动
局长信箱
信件列表
在线调查
当前位置:
首页
>
网上办事
>
办事指南
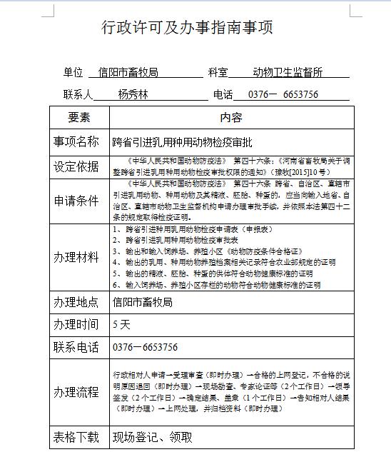
行政许可及办事指南事项 跨省引进乳用种用动物检疫审批
发布时间:2016-09-27 15:17:07
浏览 次
来源:
上一篇:很抱歉没有了
下一篇:
行政许可及办事指南事项--种畜禽
办事指南
办事指南
下载中心
最新文章
2016-12-12
行政许可及办事指南事项---生猪
2016-09-27
行政许可及办事指南事项--种畜禽
2016-09-27
行政许可及办事指南事项 跨省引
热点新闻
2016-12-12
行政许可及办事指南事项---生猪
2016-09-27
行政许可及办事指南事项--种畜禽
2016-09-27
行政许可及办事指南事项 跨省引
网站导航
==全国省级农网联盟==
北京市农业局信息网
北京城乡经济信息网
天津农业信息网
河北农业信息网
内蒙古农业信息网
吉林农网
黑龙江农业信息网
上海农业网
江苏农业网
浙江农业信息网
安徽农业网
安徽农网
山东农业信息网
云南农业信息网
宁夏农业信息网
==省及省辖市畜牧局网站==
河南省畜牧局
许昌市畜牧局
三门峡市畜牧局
鹤壁市畜牧局
==市政府单位网站==
信阳市人民政府公众网
信阳市水利局
信阳市科技局
信阳市国土局
信阳市环保局
信阳市信访局
信阳市农业局
信阳市畜牧局
信阳市财政局
信阳市规划局
信阳市建设委员会
信阳市发改委
==涉农专业网站==
农博网
中国化肥信息网
中国种子信息网
农信通12582
中国园艺网
全国兔业信息网
中国养鸡在线
中国牧业信息网
中国养猪技术网
==信阳其他网站==
信阳电视台
信阳生活信息港